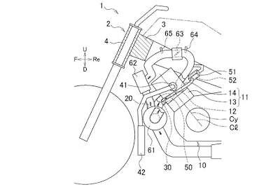
Patentzeichnungen von Yamaha zeigen ein Motorrad mit Turbolader. Wie in Oberklasse-Autos wird dieser kombiniert vom Abgasstrom und einem Elektromotor angetrieben. Was bringt das?
Noch vor dem ersten Rennen 2026 wurden hinter den Kulissen Fahrerverträge für 2027 vorbereitet. Bei allem Neuigkeitswert dürfte das dem Sport mehr Schaden als Nutzen bringen. Ein Kommentar.
Weiterlesen
Werbung
SPEEDWEEK-Leser im besten Alter erinnern sich mit einer gewissen Belustigung: In den 1980er Jahren bauten alle vier japanischen Motorradhersteller ein Serienmotorrad mit Abgasturbolader. So viel Pomp bei deren Markteinführung aufgefahren wurde, so diskret verschwanden sie wieder aus den Modellprogrammen. Heute sind die Honda CX500 Turbo, die Kawasaki Z750 Turbo, die Suzuki XN85 Turbo und die Yamaha XJ650 Turbo gehätschelte Sammlerstücke und der Turbolader in der Motorradszene kein Thema mehr.
Werbung
Werbung
Der Grund, dass alle vier Turbo-Motorräder floppten: Das so genannte Turboloch. Nach dem Öffnen des Gasgriffs dauert es einen Moment (eine endlos lange halbe Sekunde), bis der Turbolader Druck aufgebaut hat, dann folgt ein energischer Leistungsschub. Im Motorrad, namentlich mit den damaligen schmalen Hinterreifen, lästig bis gefährlich. Zwar konnte mit einem Turbolader ein Motor mittleren Hubraums die Leistung eines 1000er bringen, doch hatte das keinerlei Gewichtvorteil, weil dieser durch den Turbo samt seiner Peripherie wieder zunichte gemacht wurde. Heute bietet einzig Kawasaki mit den H2-Modellen einen aufgeladenen Motor an. Der Antrieb des Kompressor erfolgt mechanisch mit einem Zahnradsatz. Honda arbeitet an einem rein elektrischen Lader (SPEEDWEEK berichtete), während Yamaha einen Turbo mit Elektro-Unterstützung patentiert hat. Turbolader mit Elektro-Unterstützung gibt es bereits, die Laderhersteller Garrett oder Borg Warner bauen solche, die etwa in sportlichen Automobilen von Mercedes oder Porsche verbaut sind. Diese E-Turbos sind konventionell im Abgasstrom verbaut.
Der Abgasstrom treibt das Turbinenrad an, welches direkt das Verdichterrad antreibt, welches mit Ladedruck Luft in den Verbrennungsmotor schaufelt. Eine bestechend einfache und effiziente Bauweise, welche aber nicht durchgehend genügend Ladedruck bereitstellt.
Werbung
Werbung
Das wird, wenn der Motor im Schiebebetrieb läuft, mit einem Elektromotor ausgeglichen, der den Turbolader antreibt. So wird durchgehend Ladedruck bereitgestellt. Das Turboloch ist weg, und einen energisch einsetzenden Leistungsschub gibt es bei entsprechender Steuerung des Ladedrucks auch nicht mehr, sondern kontrollierbare Leistung unabhängig von Drehzahl und Drosselklappenstellung.
Noch vor dem ersten Rennen 2026 wurden hinter den Kulissen Fahrerverträge für 2027 vorbereitet. Bei allem Neuigkeitswert dürfte das dem Sport mehr Schaden als Nutzen bringen. Ein Kommentar.
Weiterlesen
Yamahas Patent bezieht sich auf die Anwendung eines solchen E-Turbos im Motorrad. Es geht dabei nicht nur um die Steigerung von Leistung und Drehmoment, sondern auch um Schadstoff-Reduktion. Das ist in der Automobilbranche längstens bekannt und wird Downsizing genannt: Motoren mit weniger Hubraum bringen mit moderner Turbo-Technologie wenn verlangt die Leistung eines hubraumstarken Brummers (etwa zum Überholen), verbrauchen aber im Teillastbetrieb (dem überwiegenden Einsatz) weniger Treibstoff und stossen weniger Schadstoffe aus.
Für den Einsatz im Motorrad gibt es einige Nachteile: Der Turbo und seine Peripherie brauchen Bauraum und bringen Gewicht. Weiter ist die Kapazität der Motorrad-Bordelektrik beschränkt. In den Autos wird der Elektromotor zum Antrieb des Turbos meist nicht mit 12 V, sondern mit 48 V betrieben. In Yamahas Patentzeichnungen geht es - wenn wir das richtig überblicken - anscheinend darum, die Hochvolt-Leitungen zwischen Alternator, E-Turbo und Steuereinheit zu minimieren.
Verpassen Sie keine Highlights mehr: Der Speedweek Newsletter liefert Ihnen zweimal wöchentlich aktuelle Nachrichten, exklusive Kommentare und alle wichtigen Termine aus der Welt des Motorsports - direkt in Ihr E-Mail-Postfach
Die aktuellsten News rund um die Uhr, von Experten analysiert und kommentiert und exklusive Einblicke hinter die Kulissen. Hier schreiben Fans für Fans.