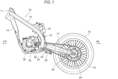
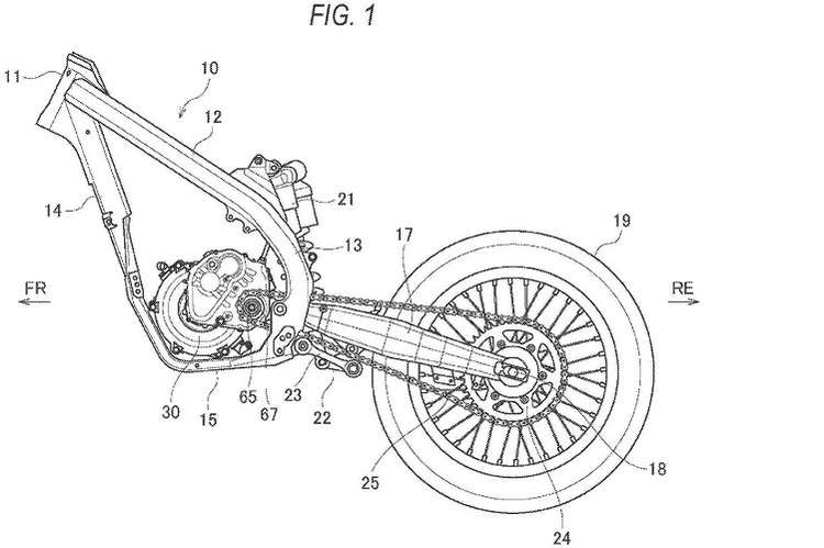
Patenteingaben zeigen, dass auch Suzuki an einem Motocross-Motorrad mit Elektroantrieb arbeitet. Durch clevere Anordnung der Antriebseinheit soll diese in ein bestehendes RM-Z-Chassis passen.
Noch vor dem ersten Rennen 2026 wurden hinter den Kulissen Fahrerverträge für 2027 vorbereitet. Bei allem Neuigkeitswert dürfte das dem Sport mehr Schaden als Nutzen bringen. Ein Kommentar.
Weiterlesen
Werbung
Während die aktuellen Motocross-Maschinen von Suzuki – angetrieben von einem Benzinmotor - weiterhin ohne Elektrostarter auskommen müssen, arbeitet die Entwicklungsabteilung an einem Motocross-Motorrad mit Elektroantrieb.
Werbung
Werbung
Anhand von Suzukis Patentanmeldungen nehmen wir zur Kenntnis, dass mit Suzuki der dritte japanische Hersteller in diese Richtung entwickelt. Ein Vorserienmodell von Hondas Elektrocrosser mit der Typenbezeichnung CR-E wird in der japanischen Meisterschaft eingesetzt und ist dort konkurrenzfähig. Yamaha nutzt das erworbene Wissen und die technische Basis des elektrisch angetriebenen Trial-Prototypen TY-E zur Entwicklung eines Elektrocrossers. Das besondere am Suzuki-Patent ist eine Zahnradkaskade linksseitig am Elektromotor, welche das Drehzahlniveau am Kettenritzel reduziert. Dadurch muss weder ein winziges Kettenritzel (das schneller verschleisst) noch ein Riesen-Zahnkranz (der in Spurrillen die Kette durch den Dreck zieht und wegen des Kettenzugwinkels Einfluss die Hinterradaufhängung beeinflusst) montiert werden, um die passende Endübersetzung zu erreichen.
Dazu ist das Gehäuse von Suzukis Elektro-Antriebseinheit so gestaltet, dass sie in ein bestehendes Fahrwerk eingebaut werden kann, konkret in jenes der RM-Z-Modelle. Durch die Zahnradkaskade konnte das Kettenritzel identisch platziert werden wie beim Verbrennungsmotor.
Werbung
Werbung
Weil (unter anderem) die Lage des Kettenritzels das Fahrverhalten beeinflusst, kann Suzuki beim Einbau der Elektro-Antriebseinheit das bewährte Fahrwerk unverändert übernehmen, was aufwändige Detailarbeit zur Abstimmung des Fahrwerks erspart. Aus dem Patent geht nicht hervor, welche Akkus Suzuki verwenden will und wie diese im Fahrwerk untergebracht werden sollen.
Noch vor dem ersten Rennen 2026 wurden hinter den Kulissen Fahrerverträge für 2027 vorbereitet. Bei allem Neuigkeitswert dürfte das dem Sport mehr Schaden als Nutzen bringen. Ein Kommentar.
Weiterlesen
Suzuki hat auf 2025 ein Elektro-Motorrad für die Strasse angekündigt. Es dürfte sich dabei um eine Alltagsmaschine handeln, welche einem 125er Motorrad entspricht. Ob der Trick mit der Zahnradkaskade auch bei diesem Modell zur Anwendung kommt, wird sich zeigen.
Verpassen Sie keine Highlights mehr: Der Speedweek Newsletter liefert Ihnen zweimal wöchentlich aktuelle Nachrichten, exklusive Kommentare und alle wichtigen Termine aus der Welt des Motorsports - direkt in Ihr E-Mail-Postfach
Die aktuellsten News rund um die Uhr, von Experten analysiert und kommentiert und exklusive Einblicke hinter die Kulissen. Hier schreiben Fans für Fans.