Neue Honda Fireblade mit variabler Ventilsteuerung?
Honda hat sich eine variable Ventilsteuerung patentieren lassen, die stark an die Shiftcam-Anordnung von BMW erinnert. Kommt endlich wieder eine voll Rennstrecken-taugliche Fireblade?
Alle MotoGP-Fans fieberten der Saison 2025 entgegen. Ein sensationeller Dreikampf mit Marc Marquez, Pecco Bagnaia und Jorge Martin war vorprogrammiert. Doch für zwei Piloten lief das Jahr komplett aus dem Ruder.
Weiterlesen
Werbung
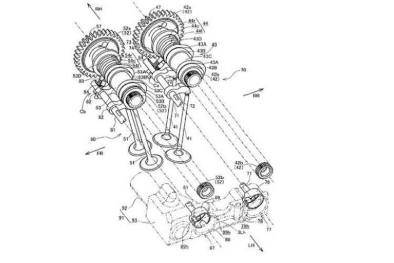
Ein Patent, das am 3. Januar publiziert wurde, lässt kaum einen anderen Schluss zu, als dass Honda an einer variablen Ventilsteuerung entwickelt. Das patentierte System erinnert stark an die Shiftcam-Technik von BMW. Mit Hondas VTEC-System aus den 90er Jahren (Wechsel zwischen Zwei- und Vierventil-Motorsteuerung) hat das neue Honda-System kaum Gemeinsamkeiten.
Werbung
Werbung
Um hohe Spitzenleistung, kombiniert mit starkem Drehmoment aus mittleren Drehzahlen unter Einhaltung der Abgasnormen zu kombinieren, bauen verschiedene Hersteller technische Lösungen, die drehzahlabhängig variable Ventilsteuerzeiten ermöglichen. Ducati und Suzuki verdrehen mit Öldruck oder einem Fliehkraft-Mechanismus die Antriebszahnräder der Einlass-Nockenwelle, BMW schaltet auf der Einlass-Seite zwischen zwei Nockenprofilen hin und her. Honda kam ebenfalls auf die Lösung mit zwei Nockenprofilen, gemäss den Patentzeichnungen werden jedoch sowohl Einlass- wie Auslass-Nockenwelle seitlich bewegt, um auf beiden Nockenwellen zwei unterschiedliche Nockenprofile in Eingriff zu bringen.
Die Patentzeichnungen zeigen ein Supersport-Motorrad mit Reihenvierzylinder. Das würde Gerüchte entkräften, wonach die nächste Fireblade einen V4-Motor haben könnte. Ebenso arbeitet das patentierte System mit Schlepphebeln zwischen Nockenwelle und Ventilen. Bislang verwendet Honda im Motor der Fireblade konventionellere Tassenstössel.
Werbung
Werbung
In den vergangenen Jahren kam Honda mit der Fireblade bei den Hobby-Rundstreckenfahrern arg ins Hintertreffen. Obwohl Honda in der MotoGP-WM ganz vorne mitmischt – zuletzt drei WM-Titel in Folge mit Marc Marquez – sind Hondafahrer an Trackdays mittlerweile exotische Sonderlinge, weil es der aktuellen Fireblade an Leistung und an elektronischen Fahrassistenten mangelt. Der Leistungsmangel liesse sich mit einer variablen Ventilsteuerung beheben, ohne dass Honda dafür die legendäre Landstrassen-Fahrbarkeit der Fireblade opfern müsste.
Alle MotoGP-Fans fieberten der Saison 2025 entgegen. Ein sensationeller Dreikampf mit Marc Marquez, Pecco Bagnaia und Jorge Martin war vorprogrammiert. Doch für zwei Piloten lief das Jahr komplett aus dem Ruder.
Verpassen Sie keine Highlights mehr: Der Speedweek Newsletter liefert Ihnen zweimal wöchentlich aktuelle Nachrichten, exklusive Kommentare und alle wichtigen Termine aus der Welt des Motorsports - direkt in Ihr E-Mail-Postfach
Die aktuellsten News rund um die Uhr, von Experten analysiert und kommentiert und exklusive Einblicke hinter die Kulissen. Hier schreiben Fans für Fans.