Patentzeichnungen zeigen eine Yamaha MT-07 mit semiautomatischer Getriebeschaltung. Das hatten wir doch schon mal? Richtig, an der Yamaha FJR1300AS, anno 2006.
Seit 26. Januar laufen auf dem Circuit de Barcelona-Catalunya die Formel-1-Wintertests. Fans auf den Tribünen? Pustekuchen. Medien entlang der Bahn? Unerwünscht. Die Formel 1 spielt Verstecken. Wieso?
Weiterlesen
Werbung
Ein echtes Automatikgetriebe, das ohne Unterbrechung der Leistungsabgabe ans Hinterrad funktioniert, hat Honda im Angebot. Das Doppelkupplungsgetriebe DTC wiegt um die 10 kg mehr als ein konventionelles Getriebe und ist im Falle der Tourenmaschine NT1100 mit 1200 Euro Aufpreis zu zahlen.
Werbung
Werbung
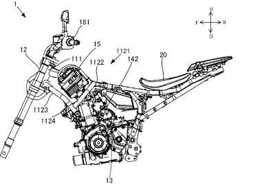
Ein Aufpreis, der bei einem Mittelklasse-Motorrad eher nicht in Frage kommt. Deshalb bietet Honda mit der elektronischen Kupplung E-Clutch an der 2024er CB650R eine preisgünstigere, aber nicht vollautomatische Alternative, zum Aufpreis von 400 Euro. Damit kämen wir, spät, aber doch, zu den Yamaha-Patentzeichnungen. Anders als bei Hondas E-Clutch gibt es weder Kupplungshebel noch Schaltpedal. Geschaltet wird mit zwei Tasten an der linken Lenkerarmatur. Elektronisch gesteuerte Stellmotoren betätigen Kupplung und Schaltwelle. Die gleiche Anordnung kennen wir von der Yamaha FJR1300AS, die 2006 auf den Markt kam. YCC-S nannte Yamaha damals diese halbautomatische Schaltung, Yamaha Chip Contolled Shifting. Was genau Yamaha daran aktuell noch patentieren will, ist unklar.
Die halbautomatische Schaltung war vor 18 Jahren noch einem Oberklasse-Tourer vorbehalten und kostete in der AS-Variante (Automatic Shift) 2000 Euro Aufpreis. Ein klassisches Schaltpedal konnte optional montiert weren, und man konnte entweder mit den Schalttasten am Lenker und konventionell mit dem Fusspedal schalten. Einen Kupplungshebel jedoch gab es nicht. Das System funktionierte bei touristisch-zügiger Fahrweise einwandfrei.
Werbung
Werbung
Nun sollen preisgünstige Mittelklasse-Motorräder mit einem gleichen oder ähnlichen System ausgestattet werden. Weil sehr viele Motorradfahrer weiterhin konventionell manuell kuppeln und schalten wollen, dürfte die Halbautomatik gegen Aufpreis erhältlich sein- sofern Yamaha das System so auf den Markt bringt.
Seit 26. Januar laufen auf dem Circuit de Barcelona-Catalunya die Formel-1-Wintertests. Fans auf den Tribünen? Pustekuchen. Medien entlang der Bahn? Unerwünscht. Die Formel 1 spielt Verstecken. Wieso?
Weiterlesen
Die Option "Halbautomatik" könnte für die ganze technische Plattform angeboten werden, nebst dem Roadster MT-07 könnte auch die klassisch gestaltete XSR700, die Reise-Enduro Ténéré 700 und das Sportmotorrad R7 damit ausgestattet werden.
Verpassen Sie keine Highlights mehr: Der Speedweek Newsletter liefert Ihnen zweimal wöchentlich aktuelle Nachrichten, exklusive Kommentare und alle wichtigen Termine aus der Welt des Motorsports - direkt in Ihr E-Mail-Postfach
Die aktuellsten News rund um die Uhr, von Experten analysiert und kommentiert und exklusive Einblicke hinter die Kulissen. Hier schreiben Fans für Fans.